Monday, February 16, 2015

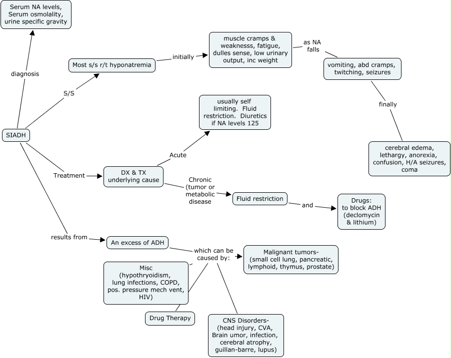
Siadh Diagnosis

Small Cell Lung Cancer: Symptoms, Treatment, And Prognosis
Small cell lung cancer accounts for 15% of lung cancers. What are the symptoms, treatments, and prognosis for small cell lung cancer? ... Read Article

Pictures of Siadh Diagnosis

Hyponatremia In The Neurosurgical Patient: diagnosis And ...
Hyponatremia is a common electrolyte disorder en-countered in patients in the neurosurgical ICU.1,56 The causes of hyponatremia are diverse and the associated ... View This Document

Siadh Diagnosis

AACN Advanced Critical Care Volume 23, Number 3, Pp.233–239 ECG
AACN Advanced Critical Care Volume 23, Number 3, pp.233–239 © 2012, AACN Earnest Alexander, PharmD, and Diagnosis Differentiating between SIADH and CSW may be difficult but is an important factor in deter-mining the appropriate treatment strategy. ... Get Document

Photos of Siadh Diagnosis

Hyponatremia Treatment Guidelines : 2012 And Beyond
Diabetes Insipidus and SIADH Joseph G. Verbalis, MD Clinical Endocrinology: 2007 1 hyponatremia treatment guidelines: 2012 and beyond Joseph G. Verbalis, MD ... Document Viewer

Images of Siadh Diagnosis

A Rapid And Efficient Way To Manage Hyponatremia In Patients ...
RESEARCH ARTICLE Open Access A rapid and efficient way to manage hyponatremia in patients with SIADH and small cell lung cancer: treatment with tolvaptan ... View Document

SIADH & DI - YouTube
Discussion of the pathophysiology of syndrome of inappropriate diuretic hormone and diabetes insipidus. ... View Video

Siadh Diagnosis Images

Hyponatremia - Stellaris Health
For mild symptoms of hyponatremia, or asymptomatic patients with serum sodium above 125 meq/l, use a conservative approach. (Water restriction less than 1-1.25 l/day) If serum sodium continues to decline 0.9% NaCl may be given to clarify diagnosis. If the patient has SIADH, ... Read Document

Images of Siadh Diagnosis

A Case Report Of Syndrome Of Inappropriate Antidiuretic ...
Causing SIADH, lymphoma can also induce this condi-tion [5,6]. In this report, the diagnosis of Castleman’s disease was established before we suspected SIADH was Once a diagnosis of SIADH is established, determining its cause is most important. ... View Doc

Siadh Diagnosis Images

Syndrome Of Inappropriate Antidiuretic Hormone Secretion ...
The syndrome of inappropriate antidiuretic hormone secretion or SIADH (other names: Diagnosis. Laboratory findings in diagnosis of SIADH include: Euvolemic hyponatremia <134 mEq/L, and P Osm <275 mOsm/kg OR ( P Osm - Serum [Urea] mmol/l < 280 mOsm/kg ) ... Read Article

Siadh Diagnosis Photos

The syndrome Of Inappropriate Antidiuretic Hormone ...
The first step in the diagnosis of SIADH is to differentiate it from other causes of hyponatraemia. There are a number of classifications of the pathogenesis of hypona-traemia. Some authorities have suggested a classi- ... View Doc

Cerebral Salt-wasting Syndrome - Wikipedia, The Free Encyclopedia
Causes and Diagnosis. CSWS is usually caused by brain injury/trauma or cerebral lesion, tumor, or hematoma. CSWS is a diagnosis of exclusion and may be difficult to distinguish from the syndrome of inappropriate antidiuretic hormone (SIADH), ... Read Article

Siadh Diagnosis Photos

Diagnosis And Management Of Hyponatremia
Diagnosis and Management of Hyponatremia. Melinda Johnson, MD, FHM, FACP, FPHM . Associate Professor, Internal Medicine . SIADH Postoperative Hypo-thyroidism Drug effect (thiazides, ACE-I) Adrenocorticotr opin deficiency Hypervolemic Una <20 mEq/L ... Get Content Here

Siadh Diagnosis Images

SIADH And Diabetes Insipidus - Maine-Dartmouth Family ...
SIADH and Diabetes Insipidus Alicia M. Forster, M.D. Maine-Dartmouth Family Practice Residency. Normal sodium balance Diabetes Insipidus: Diagnosis ... View This Document

Siadh Diagnosis Photos

What Is Hyponatremia? Causes And Treatment
Hyponatremia, also called water intoxication, is generally the result of drinking excessive amounts of plain water which causes a low concentration of sodium in the blood. ... Read Article

Siadh Diagnosis Pictures

Syndrome Of Inappropriate Antidiuretic Hormone (SIADH)
Syndrome of Inappropriate Antidiuretic Hormone (SIADH) Daniel Stairs, CRNA, MSN, MBA drugs SIADH Most frequent cause is cancer Especially small cell or oat cell cancer of lung Since SIADH can precede the diagnosis of a tumor, ... Fetch Content

Siadh Diagnosis Images

SIADH, DI And Cerebral Salt Wasting
Differential Diagnosis • SIADH must be differentiated from hypervolemic, hypovolemic and other forms of euvolemic hypernatremia Harrigan, Mark Cerebral salt wasting syndrome Critical Care Clinics, Jan 2001. Definition ... Access This Document

Siadh Diagnosis Photos

Syndrome Of Inappropriate Antidiuretic Hormone Secretion
Chronic SIADH. Diagnosis and treatment of the underlying cause of SIADH are also important. In an emergency setting, aggressive treatment of hyponatremia should always be weighed against the risk of inducing central pontine myelinolysis (CMP). ... Get Document

Images of Siadh Diagnosis

Cerebral Salt Wasting: Pathophysiology, Diagnosis, And Treatment
Cerebral Salt Wasting: Pathophysiology, Diagnosis, and Treatment Alan H. Yee, DOa,*, Joseph D. Burns, MDb, Eelco F.M. Wijdicks, MD, PhDa (SIADH) can be quite difficult. Nonetheless, this task is crucial because treatments for the two ... Get Document

Photos of Siadh Diagnosis

Syndrome Of Inappropriate Antidiuretic Hormone Secretion
Esis, and diagnosis of SIADH. Treatment strategies in various clinical scenarios are also discussed. The work-up for potential underlying causes of SIADH is beyond the scope of this article. PaThoPhysiology ADH is a nonapeptide hormone that is synthesized ... Read Here

Siadh Diagnosis Photos

Hyponatremia In Patients With Central Nervous System Disease ...
Hyponatremia in patients with central nervous system disease: SIADH versus CSW Biff F. Palmer Division of Nephrology, Department of Internal Medicine, University of Texas Southwestern Medical Center, 5323 Harry Hines Blvd, ... Content Retrieval

Siadh Diagnosis Photos

Diagnostic Tree / INTERNAL MEDICINE Hyponatremia
Diagnosis Result Hyponatremia • Na +< 140 mEq/L in dogs • Na +< 150 mEq/L in cats Plasma osmolality Normal water excretion Primary polydipsia • SIADH • Renal failure Hyponatremia Diagnostic Tree / INTERNAL MEDICINE. Title: CBR_ Created Date: ... View Doc

1 comment:

  1. Estou no blog Sites há algum tempo e hoje senti que deveria compartilhar minha história porque também era vítima. Eu tinha HIV por 6 anos e nunca pensei que fosse obter uma cura que eu tinha, e isso tornou impossível para mim me casar com o homem com quem eu deveria me casar, mesmo depois de 2 anos de relacionamento, ele terminou comigo quando ele descobre que eu era HIV positivo. Então, eu conheci o Dr. Itua no Blog Site que tratou alguém e a pessoa compartilhou uma história de como ela foi curada e deixou seus dados de contato. Entrei em contato com o Dr. Itua e ele realmente confirmou e decidi tentar. também e usar seu remédio herbal que foi assim que meu fardo terminou completamente. Meu filho completará 2 anos em breve e sou grato a Deus e também grato a seu remédio. Dr. Itua também pode curar a doença a seguir ... Doença de Alzheimer, doença de Bechet, doença de Crohn, doença de Parkinson, esquizofrenia, câncer de pulmão, câncer de mama, colo -Câncer retal, câncer de sangue, câncer de próstata, siva. Mutação fatal de Leiden do fator V da insônia familiar, epilepsia Doença de Dupuytren, tumor desmoplásico de pequenas células redondas Diabetes, doença celíaca, doença de Creutzfeldt-Jakob, angiopatia amilóide cerebral, ataxia, artrite Escoliose lateral, fibromialgia, toxicidade de fluoroquinolona
    Síndrome Fibrodisplasia Ossificante ProgresEsclerose, Convulsões, Doença de Alzheimer, Carcinoma adrenocortical.Astma, Doenças alérgicas.Hiv_ Aids, Herpes, DPOC, Glaucoma.
    Demência. Lúpus.
    , Doença de Cushing, Insuficiência cardíaca, Esclerose múltipla, Hipertensão, Câncer colo-retal, Doença de Lyme, Câncer de sangue, Câncer cerebral, Câncer de mama, Câncer de pulmão, Câncer renal, HIV, Herpes, Hepatite B, Inflamatório hepático, Diabetes, Fibróide, Tire seu Ex De volta, se você tiver (A basta entrar em contato com ele pelo e-mail drituaherbalcenter@gmail.com ou WhatsApp. + 2348149277967) Ele também pode aconselhá-lo sobre como lidar com alguns problemas conjugais. Ele é um bom homem.

    ReplyDelete